OA登录
老人专区
标签库
运行情况
搜索类别
本站搜
一网搜
智能问答
导航
首页
首页
政务资讯
信息公开
办事服务
互动交流
走进经开区
首页
>
政务公开
> 六安开发区管委
>
财政信息
>
“三公”经费情况
>
部门“三公”经费
索
引
号:
11341400MB0X861744/202508-00064
组配分类:
部门“三公”经费
发布机构:
六安开发区管委
主题分类:
财政、金融、审计
成文日期:
暂无
发文日期:
2025-08-25 18:06
文 号:
关
键
词:
名 称:
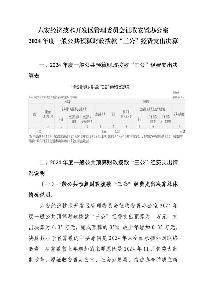
六安经济技术开发区管理委员会征收安置办公室2024年度一般公共预算财政拨款“三公”经费支出决算
索
引
号:
11341400MB0X861744/202508-00064
组配分类:
部门“三公”经费
发布机构:
六安开发区管委
主题分类:
财政、金融、审计
成文日期:
暂无
发文日期:
2025-08-25 18:06
文 号:
关
键
词:
名 称:
六安经济技术开发区管理委员会征收安置办公室2024年度一般公共预算财政拨款“三公”经费支出决算
六安经济技术开发区管理委员会征收安置办公室2024年度一般公共预算财政拨款“三公”经费支出决算
浏览次数:
信息来源:征收安置办公室
发布时间:2025-08-25 18:06
字号:
大
中
小
下载
我要纠错
打印
收藏
文件下载
政策咨询
如果您对该政策文件有疑问,可以点击“
我要问
”在线咨询,也可以拨打上方的电话咨询相关部门,或者拨打市长热线:0564-12345。
打印
站点地图
政务资讯
信息公开
办事服务
互动交流
走进经开区
网站导航
市直各部门网站